经济学思维是一种解决问题的方法,它不仅可以用来分析经济问题,也可以用来解决各种其他问题。本文作者通过案例,分享产品经理如何在工作中用好经济学思维,希望能给你带来一些帮助。

说起经济学,我们可能第一时间想到的是那些政治经济学、宏观经济政策、环境经济学等等离我们很远的概念。其实,经济学离我们很近。
经济学思维是一种解决问题的方式,它不仅可以用来分析经济问题,也可以用来解决各种其他问题。
产品经理往往在工作做都会不经意间运用一些经济学思维解决问题。
今天通过案例分享产品经理如何在工作中用好经济学思维~
01 通过边际平衡,能够让效率最大化
什么是边际?边际就是“新增”带来的“新增”。边际成本就是每新增一个单位产品所需要付出的新增成本;例如:
通过活动获取到了新用户,活动的成本是固定的,每多新增一个用户那么边际成本就是递减的。
边际效用是每消耗一个单位的商品所能带来的新增享受。
例如:
在我口渴时,喝第一杯水,获得的满足感是10;喝第二杯水,获得的满足感是5;喝第三杯水时,可能已经喝不下了,获得的满足感就为0了,这就是边际效应递减原理。
当边际效用与边际成本趋同,就能使得总收益最大化,就是边际平衡。
聪明的产品经理都是边际平衡的高手,他们将有限的时间、资源投入到迭代中,从而使总效用达到最大。
如何成为聪明的边际平衡的高手呢?
首先,要具备MVP思维打造产品,MVP(Minimum Viable Product)即“最小可行性产品”,旨在最短时间内验证产品的可行性,同时降低开发成本和风险。
MVP的核心思想是,以最少的功能和最少的资源来实现产品,以此来测试市场反馈和用户需求,并在此基础上快速迭代和优化。
例如:
在一个新产品在做评价板块时,可以先确定核心功能:文字和图片上传。
其他次要的功能包括其他用户的回复、点赞、留言等可以等到后续根据资源和业务发展来进行深入开发。
另外,优秀的产品经理人手一份需求池,通过功能的影响范围、实现难易程度、业务权重、自信程度等综合评估,对需求优先级进行排序,从而实现高效的迭代。

需求优先级评估
02 利用价格歧视,促使用户转化和付费
什么是价格歧视?我们可能要先理解一下另外一个概念——消费者剩余。什么是消费者剩余?比如说某人想用1000元去购买一双AJ的鞋,他到门店以后发现打折后800元。
最终以800元购买了一双AJ的鞋,那么他的消费者剩余就是200元,因为他所支付的价格比他愿意支付的价格低了200元。
而价格歧视,就是研究如何尽量使消费者剩余为零。
比如说,买同一件商品小明付100块钱,小马付出80块钱。
常见的价格歧视是二级价格歧视和三级价格歧视。
二级价格歧视:对不同购买量收取不同的价格,多买便宜一点,多买多送。
三级价格歧视:对不同的人群、地域的人收取不同的价格(例如Windows的家庭版、学生版)。
说到这里,可能大家会觉得商人太坏了,无奸不商。
但是,经济学认为,合法的价格歧视,有助于资源的有效配置。
聪明的的产品经理,会合理利用价格歧视来让用户付费。
我们来看看美团和饿了么是如何做的。
当用户长时间未消费,变成沉睡用户后,分别进入两个点餐平台后都会收到大额的点餐满减券,这种就是通过人群收取不同价格,典型的三级价格歧视。
通过这个策略,用户既愿意下单支付,平台也收获了用户的活跃和GMV的增长。

美团/饿了么沉睡用户打开APP
再比如说拼多多的拼团产品策略,之前整理过一篇文章【社交电商】拼团背后的产品逻辑。讲了拼多多在拼团业务所做的努力,拼团是社交电商的一种形式,以社交关系为主,核心是人,是社交关系带动的低价。也就是平台通过降低商品价格来鼓励消费者一起购买,让用户自行裂变用户到平台后进行转化。这是典型的二级价格歧视:对不同购买量收取不同的价格,多买就便宜一点。
拼多多2015年9月上线,通过这种赤裸裸的价格歧视收割了下沉市场,2018年用户数量超过2亿,同年7月26日在纳斯达克上市。
03 解决信息不对称问题,让协作更流畅
什么是信息不对称?在经济学领域它通常用于描述在市场交易中存在不同的信息水平的情况,其中一方拥有比另一方更多或更准确的信息。经济学中,这种信息不对称可能导致市场失灵,从而影响市场的效率和公平性。在互联网公司中产生部门鄙视链核心原因也是由于信息共享和沟通的不对称、利益冲突和资源争夺和权利斗争的问题。

作为产品经理,需要和不同部门的人员进行协调和合作,具备协调能力,能够协调不同团队之间的合作,以实现产品的成功上市和推广。所以,我们需要站在“君子和而不同”的角度看问题,尽量满足各方的需求。经济学中,解决信息不对称的核心就是:把商品的品质准确地体现出来。聪明的产品经理解决信息不对称的核心不只是把需求准确地表达出来。
由于要与人打交道,打交道要通过信息传递,再者信息是双向的,哪怕是光自己讲清楚了,也无法解决信息不对称的问题,所以还需要获取到其他人的信息。
就好像你随便问一个人:“hi brother ,What are your needs”人家可能觉得你是神经病不理你。
所以,建立信任关系也显得格外重要。
在真实职场中建立信任关系的契机都有什么呢?
1)需求评审会:这是产品经理的主场,需要充分准备好自己的PRD,并且充分调研和验证了每次迭代的需求,首先自己要将这次迭代的需求理解透。尽量考虑全面,避免出现在迭代的过程还在持续加需求的情况,让人觉得你是专业的、靠谱的。
2)明确共同目标:当两个人有共同的目标时,更容易建立信任关系,相互合作才能达成目标。
3)尊重他人:无论是在正式的会议还是日常聊天中,需要尊重对方的意见和观点。对于不同的观点,保持开放心态,并尽可能多地倾听对方的想法保持同理心。当两个人在某个层面有了更多地话题时,彼此才愿意诉说更多的故事。
4)合理约饭:“没有一顿烧烤解决不了的问题,如果有那就两顿”。比起十几个人的大聚餐,我更喜欢三五个人的小饭局。很多东西在办公场合或者集体不容易聊的东西,在小聚的时候聊的更open些。
5)多付出一些,主动承担一些责任:商家做广告代言,花大量工夫来打扮自己,证明自己的本事,来表示自己不会欺负消费者的决心,这样才能取信消费者。产品经理也一样,花时间学点知识,武装自己的头脑,证明自己的能力,表示出不会坑队友的决心,让更多地人信任你。
04 看见看不见的,推断用户的需求和行为
国经济学家巴斯夏曾说过:好的经济学家和坏的经济学家区别有一点是,坏的经济学家只能看见可以看得见的后果,而好的经济学家确能同时权衡可以看得见的后果和通过推测得到的后果。为什么这么说呢?破窗理论的故事:一个顽童把窗户打破了,窗户的主人就要去买玻璃,这将刺激玻璃的生产。
制造玻璃的工人完成订单后有了钱,就可以买面包,面包工又可以买衣服等等。
看上去是通过破损的窗户推动了一连串的生产。
所以破窗理论的支持者说,有破坏才有进步,多难兴邦,破坏本身就是好的。
好的经济学家,能够看见看不见的是,那些没被破坏的资源和节省下来的时间和劳动力,原本可以用在生产其他更有效的东西上,那些多花费的无私又会带来很多隐形利益。
好的产品经理和好的经济学家一样,能够察觉出别人看不见的东西。
产品经理拥有丰富的想象力,从用户的角度出发,想象和推断用户的需求和行为,发现用户潜在的需求和痛点。
比如说:
钉钉的产品经理们通过沙盘推演的方式探索出一份业务大图,从而完成的钉钉会议的1.0版本。

钉钉会议业务大图
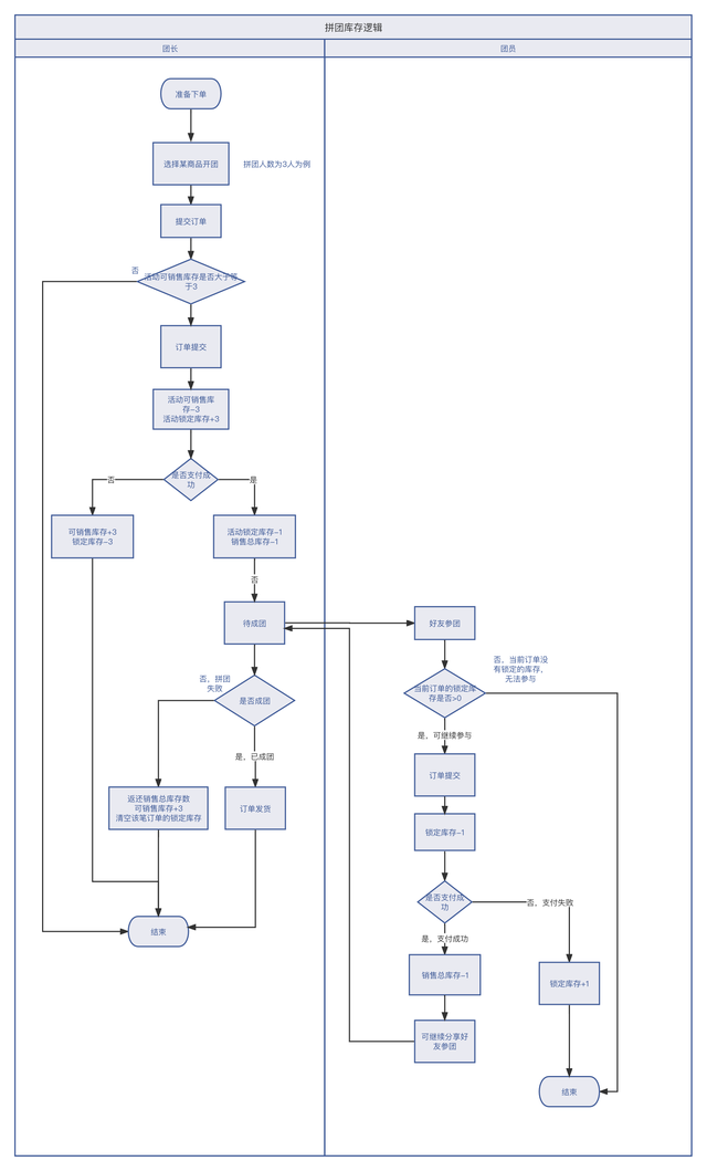
电商产品经理可以在秒杀、拼团等营销玩法中,梳理出复杂的库存逻辑、取消订单和退款逻辑,满足用户的需求和实现业务的闭环。

拼团库存逻辑
做产品时,让自己看到那些看不见的需求、业务和逻辑,可以从以下几个角度思考:
1)从时间维度:看见今天,也要看见未来;
2)从成本角度:花费的成本、浪费的时间、精力以及机会成本;
3)从竞争者角度:看他们进入市场到底会不会遭遇人为设置的行政障碍;
4)潜在的供给和潜在的需求:看产品的价值、市场的联系以及政策的导向;
5)成功者和失败者之间的关系:看到成功者时候也要记住许许多多的跟他一样的竞争者所付出的努力。
05 总结
利用边际平衡,可以将有限的时间、资源投入到迭代中,从而使总效用达到最大。通过利用价格歧视,可以帮助资源的有效配置,并且能够促使用户付费。清楚信息不对称的概念,可以让我们了解如何协作并建立信任,推进工作进行。看见那些看不见的,可以推断用户的需求和行为,发现用户潜在的需求和痛点。
产品经理们学经济学的目的不是想成为经济学家,而是:
做一个生活在当下社会的明白人,发现需求并具备同理心;
摆脱直觉和经验的控制;
了解经济社会运行的规律;
想颠覆自己多年积累的常识和思维定式;
想对这个由海量陌生人紧密连接而成的社会做出恰如其分的反应;
学习经济学的智慧,变得更理性、悦纳和进取。
本文由 @张文靖同学 原创发布于人人都是产品经理,未经许可,禁止转载
题图来自 unsplash,基于 CC0 协议
该文观点仅代表作者本人,人人都是产品经理平台仅提供信息存储空间服务。
